Como saber se preciso de CNPJ para colocar a minha ideia de negócio em prática?

preciso-de-cnpj

Se você está com uma ideia fervilhando na cabeça, seja para vender um produto ou prestar um serviço, é muito comum que a primeira dúvida técnica a surgir seja: “preciso de CNPJ para começar agora?”.

Essa pergunta é o divisor de águas entre quem mantém apenas um hobby e quem decide construir um empreendimento sólido e profissional.

Formalizar um negócio é mais do que uma obrigação burocrática: envolve uma decisão estratégica que abre portas para parcerias, segurança jurídica e melhores condições tributárias. 

A seguir vamos desvendar quando o registro nacional de pessoa jurídica se torna indispensável, os caminhos para a formalização correta e como escolher o modelo ideal para o seu perfil. Boa leitura!

  1. Porque é importante entender se precisa de um CNPJ?
  2. O que define se uma atividade é considerada um negócio?
  3. Em quais situações é obrigatório ter um CNPJ?
  4. Quando ainda não é obrigatório abrir um CNPJ?
  5. Como saber o momento certo de formalizar seu negócio?
  6. Como abrir o CNPJ passo a passo
  7. Opções de formalizar para quem vai começar

No final do texto, você terá aprendido:

  • Uma atividade passa a ser considerada negócio quando há habitualidade, profissionalismo e intenção clara de lucro.
  • A exigência de CNPJ surge principalmente ao emitir nota fiscal, atender empresas, contratar funcionários ou operar em plataformas digitais.
  • Trabalhar como pessoa física pode funcionar na fase de teste, mas se torna financeiramente e juridicamente arriscado à medida que o faturamento cresce.
  • Escolher o tipo certo de empresa (MEI, ME ou LTDA) impacta diretamente impostos, limites de crescimento e proteção patrimonial.
  • Abrir o CNPJ com orientação contábil evita erros de enquadramento e reduz custos desde o início da operação.

Por que é importante entender se a sua ideia precisa de CNPJ?

Muitos empreendedores iniciam suas atividades na informalidade, testando processos e aceitação do público. No entanto, permanecer como pessoa física por muito tempo pode limitar o crescimento. 

Entender o momento da transição é vital porque a Receita Federal monitora movimentações financeiras atípicas em contas de pessoas físicas.

Além disso, é importante entender se sua ideia precisa de registro para evitar o encerramento precoce do negócio e garantir o acesso a crédito bancário.

De acordo com a pesquisa “Sobrevivência das Empresas no Brasil” do Sebrae divulgada em 2023, a taxa de mortalidade de Microempresas (ME) é de 21,6% após cinco anos de atividade. Já para Microempreendedores Individuais (MEI), esse índice de fechamento sobe para 29% no mesmo período.

A falta de planejamento e a informalidade são causas diretas desse cenário. Ter um CNPJ permite separar suas contas pessoais das contas da empresa, o que protege seu patrimônio individual.

Além disso, a credibilidade diante de fornecedores e clientes aumenta drasticamente; muitas empresas de grande porte simplesmente se recusam a contratar serviços ou comprar produtos de quem não pode emitir uma nota fiscal eletrônica.

O que define se uma atividade é considerada um negócio?

Uma atividade é considerada um negócio quando apresenta habitualidade, profissionalismo e finalidade econômica. Se você vende produtos ou presta serviços de forma frequente para gerar lucro, a lei entende que você já exerce uma atividade empresarial.

A Receita Federal monitora o volume de depósitos em contas de Pessoa Física para identificar negócios informais. Se a sua renda mensal é constante e profissional, a formalização deixa de ser uma escolha e passa a ser uma necessidade tributária.

Em quais situações é obrigatório ter CNPJ?

Existem gatilhos específicos que transformam a formalização em uma obrigação legal imediata. Negligenciar esses pontos pode resultar em multas pesadas e até o bloqueio de atividades.

Quando há habitualidade e lucro com objetivo comercial

A frequência define o negócio. Se a atividade é o seu sustento ou uma fonte de renda constante, o governo entende que você está exercendo uma atividade econômica que deve ser tributada como tal.

Quando há necessidade de emitir nota fiscal

Muitas vezes a obrigatoriedade vem do mercado. Se você vende para outras empresas (B2B), a nota fiscal é indispensável para que elas possam contabilizar a despesa. 

Sem o CNPJ, você perde a capacidade de atender a esse público, que geralmente é o que traz contratos maiores e mais estáveis.

Quando há contratação de funcionários

É impossível contratar alguém pelo regime CLT sem possuir um CNPJ. Para registrar um colaborador, recolher FGTS e INSS patronal, a empresa precisa estar devidamente inscrita nos órgãos competentes. 

Trabalhar com “ajudantes” sem registro em uma atividade comercial gera um risco trabalhista imenso.

Quando o cliente exige nota ou contrato PJ

No mercado de serviços, especialmente para profissionais de tecnologia, marketing e consultoria, a exigência de “ser PJ” é quase universal. 

O cliente corporativo busca se proteger de vínculos empregatícios, exigindo que a relação seja estritamente entre duas empresas. Nesse caso, será necessária a abertura de uma empresa.

Quando a plataforma exige CNPJ para operar

Se o seu plano envolve o ecossistema digital, as regras costumam ser rígidas. Plataformas de delivery como iFood ou marketplaces como Shopee e Mercado Livre exigem o CNPJ para que o vendedor possa usufruir de ferramentas logísticas avançadas e taxas mais competitivas.

Sem a formalização, sua conta pode ter limites baixos de venda ou ser impedida de utilizar serviços de entrega próprios da plataforma. Em 2026, com o início da transição da Reforma Tributária, o acompanhamento fiscal por essas plataformas será ainda mais rigoroso.

Quando ainda não é obrigatório abrir um CNPJ?

A obrigatoriedade pode ser flexibilizada em fases de experimentação. Se você está apenas validando um protótipo, fazendo vendas esporádicas para amigos ou testando uma prestação de serviço que ainda não gera renda recorrente, é possível atuar como pessoa física.

Nesses casos, você deve utilizar o Carnê-Leão para declarar seus ganhos e pagar o Imposto de Renda mensalmente, caso ultrapasse o teto de isenção. 

Contudo, assim que o faturamento começa a subir, o imposto como pessoa física (que pode chegar a 27,5%) torna-se muito mais caro do que o imposto de uma empresa (que no Simples Nacional pode começar em 4% ou 6%).

A Reforma Tributária de 2026 também criou a figura do “nanoempreendedor”. Essa categoria é isenta dos novos impostos (IBS e CBS) desde que o faturamento anual não ultrapasse R$ 40,5 mil.

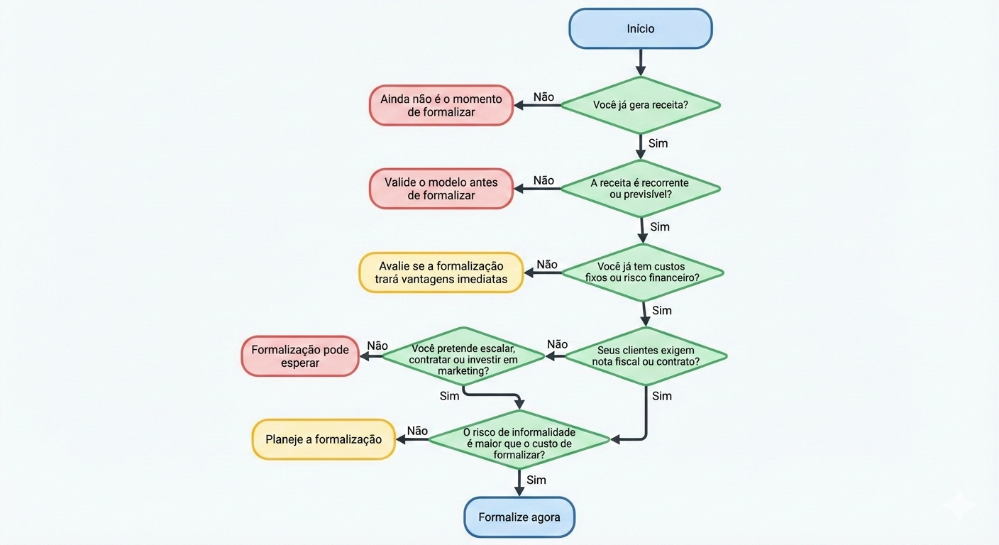
Como saber o momento certo de formalizar seu negócio?

como-formalizar-seu-negocio

O momento ideal é aquele onde o custo da informalidade supera o custo da manutenção de uma empresa. Faça as seguintes perguntas:

  1. Estou perdendo vendas por não emitir nota fiscal?
  2. O imposto que pago como pessoa física está alto demais?
  3. Preciso de um endereço comercial ou conta bancária jurídica para passar mais confiança?

Se a resposta for “sim” para qualquer uma delas, você já passou da hora de se formalizar.

Opções de formalização para quem vai começar

Existem diferentes “tamanhos” de empresas para diferentes objetivos. Escolher o modelo errado pode gerar custos desnecessários.

ModeloFaturamento Anual MáximoPerfil Ideal
MEIR$ 81.000,00Autônomos em atividades simples e sem sócios.
MER$ 360.000,00Profissionais liberais ou negócios em expansão.
LTDASem limite específico (conforme porte)Negócios com sócios que buscam proteger o patrimônio pessoal.

MEI (Microempreendedor Individual)

Ideal para negócios simples e de baixo custo. Possui uma carga tributária fixa mensal reduzida e o processo de abertura é simplificado. 

No entanto, tem limites de faturamento anuais e restrições sobre quais atividades podem ser exercidas (algumas profissões regulamentadas não podem ser MEI).

ME (Microempresa)

Indicada quando o faturamento ultrapassa o limite do MEI ou quando a atividade exercida não é permitida para microempreendedores. 

Aqui, o faturamento pode chegar a R$ 360 mil por ano, e a tributação costuma ser baseada no faturamento real, através do Simples Nacional.

LTDA ou Sociedade

Para negócios que contam com sócios ou possuem uma estrutura de capital e responsabilidade mais complexa. 

A Sociedade Limitada (LTDA) é uma das preferidas por proteger o patrimônio pessoal dos sócios em caso de dívidas da empresa.

Como abrir o CNPJ passo a passo

O processo de abertura hoje é muito mais digital do que há alguns anos, mas ainda exige atenção técnica:

  1. Definição de atividades (CNAE): você precisa escolher os códigos corretos para o que vai fazer, pois isso define o quanto de imposto pagará.
  2. Escolha do regime tributário: Simples Nacional, Lucro Presumido ou Lucro Real.
  3. Consulta de viabilidade: verificar se o nome da empresa está disponível e se o local escolhido permite aquela atividade.
  4. Registro na Junta Comercial e Receita Federal: onde o CNPJ é efetivamente gerado.
  5. Inscrição Estadual ou Municipal: necessária para emitir notas fiscais.

Embora o processo seja maioritariamente digital, o suporte de um contador é o que garante que a empresa nasça de forma regular e econômica.

A presença de um contador especializado no momento da abertura é importante para evitar o pagamento de impostos desnecessários. 

Ele é responsável por identificar os CNAEs (Classificação Nacional de Atividades Econômicas) mais adequados ao seu negócio, impedindo o enquadramento em alíquotas indevidas que podem elevar o custo tributário sem necessidade.

Além disso, o contador realiza o planejamento tributário para determinar se o Simples Nacional, Lucro Presumido ou Lucro Real é o melhor caminho; uma escolha errada nesta fase pode comprometer a margem de lucro em até 30% logo no primeiro ano.

O especialista também assegura que o registro na Junta Comercial siga todas as normas jurídicas, evitando atrasos burocráticos e garantindo que o Contrato Social proteja os interesses dos sócios desde o primeiro dia.

Dúvidas comuns sobre abrir CNPJ

Posso testar uma ideia antes de abrir CNPJ?

Sim, é o chamado “Mínimo Produto Viável” (MVP). Teste o interesse do mercado como pessoa física, mas formalize-se assim que a operação ganhar tração.

Abrir MEI me obriga a pagar imposto mesmo sem vender nada?

Sim. O MEI paga o DAS mensalmente, que inclui INSS e tributos, independentemente de ter tido faturamento no mês. O valor é fixo e garante direitos previdenciários.

Posso abrir CNPJ mesmo tendo carteira assinada?

Sim, não há impedimento legal. No entanto, se você for demitido sem justa causa da sua empresa CLT, ter um CNPJ aberto pode impedir o recebimento do Seguro-Desemprego, pois o governo entende que você possui outra fonte de renda.

Quanto custa manter um CNPJ aberto?

Os custos variam entre impostos (guia mensal), taxas anuais da prefeitura e os honorários contábeis. No caso do MEI, é o valor mais baixo do mercado; já para ME e LTDA, é indispensável ter um contador.

O que acontece se eu trabalhar sem CNPJ?

Além do risco de multas por sonegação, você pode ter problemas com a malha fina da Receita Federal e ficar desamparado em relação a benefícios previdenciários, como auxílio-doença ou aposentadoria por tempo de contribuição.

Conte com a Agilize para abrir seu CNPJ sem precisar sair de casa

A tecnologia mudou a forma de empreender, e a contabilidade acompanhou essa evolução. Se você chegou à conclusão de que precisa do CNPJ para crescer, não precisa enfrentar as filas de órgãos públicos ou lidar com papeladas intermináveis.

A Agilize é a primeira contabilidade online do Brasil e oferece um processo totalmente digital, consultivo e transparente para você formalizar seu sonho. Cuidamos de toda a burocracia para que você possa focar no que realmente importa: a estratégia e o crescimento do seu negócio.

Pronto para transformar sua ideia em uma empresa de verdade? Conheça nossos planos e veja como é simples abrir seu CNPJ com orientação profissional.

Bônus: Consulta de CNAE

Escolher a atividade correta é fundamental para não pagar impostos além do necessário. Para facilitar esse processo, você pode utilizar a Consulta de CNAE da Agilize, uma ferramenta totalmente gratuita disponível em nosso site.

Através dela, você descobre o código exato da sua atividade em diversas categorias, como Consultoria, Tecnologia, Software ou Engenharia. Com o CNAE correto em mãos, sua empresa nasce com a menor carga tributária legal possível.

  1. Passo a passo sobre como abrir um CNPJ em 2026
  2. Imposto PJ: como pagar menos imposto tendo um CNPJ?
  3. Quanto custa abrir um CNPJ? Guia completo e atualizado

Agilize sua empresa agora


Agilizer

Clique para simplificar processos e aumentar seus resultados

×
×
Agilize Contabilidade